به گزارش خبرنگار ایمنا، در گزارشی که مرکز پژوهشهای مجلس منتشر کرده است خبر از علل تخلفات ساختمانی میدهد. صنعت ساخت و ساز کشور یکی از مهمترین و سودآورترین صنایع است که روزبهروز نیز به دلیل افزایش تقاضا رو به بهبود است اما ساخت و ساز شهری اگر ایمن نباشد نه تنها کیفیت زندگی شهری را زیر سوال میبرد بلکه برای امنیت مردم نیز مشکل ساز است و ممکن است باز هم شاهد وقایعی مانند ساختمان متروپل باشیم. امروزه میزان مهاجرت از روستاها به شهرها افزایش یافته و فضای کالبدی شهرها در مدت زمان کوتاهی رو به توسعه رفته و در نتیجه ساختمانهای زیادی بدون رعایت اصول و با انحراف از مقررات فنی ساخته شده که جریمهها نیز نتوانسته جلوی آن را بگیرد.
ایران یک کشور زلزلهخیز است و کیفیت مصالح ساختمانی و ساخت بناها بسیار در آن حائز اهمیت است، زلزله اخیر ترکیه نشان داد که تلفات مالی و جانی در آن بجز اثر شدت زلزله، به دلیل رعایت نکردن قوانین و مقررات ساخت و ساز، صدور مجوزهای پایانه کار برای ساختمانهایی که ایمن نیستند و همچنین تبانی میان سازندگان و مهندسان ناظر بود. همین موضوع باید درس عبرتی باشد که وقایع مشابه در ایران رخ ندهد.
چرا در ساخت و سازها تخلف صورت میگیرد؟
تخلف ساختمانی عبارت است از بیتوجهی به قانونمندیهای موجود در عرصه ساخت و سازهای شهری و عدول در قوانین و مقررات ساختمانسازی که در ایران پنج دستهبندی دارد، تخلفات ساختمانی شامل حوزههای اجتماعی، اقتصادی، قوانین و مقررات، برنامهریزی شهری و مدیریت هستند.
درواقع میتوان گفت که به دلیل مقرون به صرفه بودن تخلفات و منفعتطلبی مالکان و انبوهسازان، افزایش قیمت مسکن، کمبود تسهیلات، ضعف و انطباق نداشتن طرحهای توسعه شهری با نیازهای روز، نبود شفافیت و رعایت نکردن قوانین مربوطه و همچنین مشکلات مدیریتی در بخش نظارت، کنترل و برخورد به موقع تخلفات ساختمانی رخ میدهند؛ البته آموزش و آگاهیسازی همگانی نیز در کاهش این موضوع میتواند مؤثر باشد.
از طرف دیگر فرایند اخذ پروانهها و گواهی ساخت پر هزینه و زمانبر است، میان اختیارات و مسئولیت مجریان هم تناسب بالایی وجود ندارد، در اجرای آرا کمیسیون ماده ۱۰۰ نیز که مرجعی برای رسیدگی به تخلفات ساختمانی از لحاظ ضوابط ایمنی و شهرسازی است ضعف وجود دارد، در کنار این مسائل شهرداری به درآمد ناشی از تخلفات ساختمانی وابسته است و نظارت کافی نیز وجود ندارد.
البته لازم به ذکر است که با وجود اینکه منفعتطلبی و کسب سود یکی از علتهای مهم وقوع تخلفات ساختمانی است اما موضوع مهمتر از آن ضعفها و خلاءهای قانونی است که رسیدن به سود را برای منفعتطلبان در این حوزه هموار میکند. همچنین سخت بودن فرایندهای قانونی برخی را تشویق به دور زدن قانون و وقوع تخلف میکند.
تخلفات ساختمانی چه پیامدهایی دارد؟
این پیامدها را میتوان در ابعاد اجتماعی، حمل و نقل شهری، شهرسازی، زیستمحیطی، خدماتی و زیرساختی، ایمنی و پدافند غیرعامل طبقهبندی کرد. وقتی تخلف ساختمانی رخ میدهد سطح سرویسدهی زیرساختها کاهش مییابد، توزیع کاربریها به صورت نامتعادل تشدید میشود، آلودگی شهرها افزایش مییابد و صدا و دید بصری نیز علاوه بر هوا درگیر آلودگی خواهند شد، ساختمانهای ناایمن گسترش مییابند، سیمای شهری نامناسب میشود، در آسایش شهروندان اختلال ایجاد میشود و خطرپذیری شهرها نیز افزایش میابد. علاوه بر آنها و از همه مهمتر جان و مال افراد جامعه تحت خطر قرار میگیرد.
تخلفات ساختمانی پنج درصد افزایش یافته است
طبق آخرین آمار شهرداری تهران برای سال ۱۴۰۰ نشان میدهد که علاوه بر رشد قابل توجه ساختوسازها، میزان تخلفات نیز از سال ۱۳۹۹ تا ۱۴۰۰ پنج درصد افزایش داشته است، علاوه بر آن اتفاقات گوناگونی مانند فروریختن متروپل، پلاسکو، زلزله شهرستان خوی، آتشسوزی بیمارستان سینااطهر و انبارهای مسکونی و تجاری دیگر شاهدی بر این مدعا است.
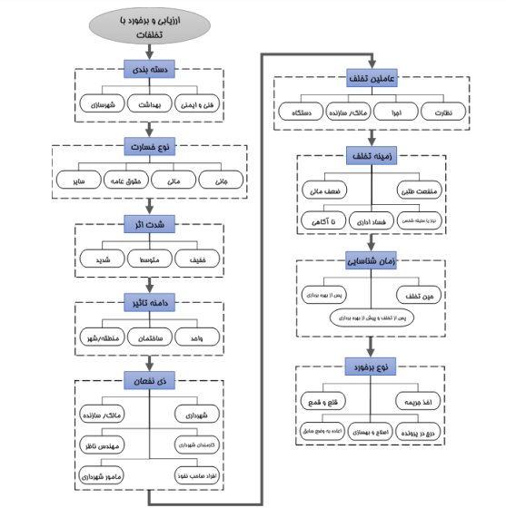
انواع تخلفات ساختمانی
بر اساس ماده (۱۰۰) قانون شهرداری تخلفات ساختمانی هشت نوع دارند که به شرح زیر میباشند:
مورد اول تخلف ساختمانی ساختمانهای بدون پروانه و بدون رعایت اصول شهرسازی، فنی و بهداشتی است، مورد دوم تخلف احداث زیربنای مسکونی مازاد بر پروانه است، مورد سوم تخلف احداث زیربنای اداری، تجاری و صنعتی مازاد پروانه است، مورد چهارم تخلف احداث زیربنای اداری، تجاری و صنعتی بدون پروانه در کاربری مجاز است، مورد پنجم احداث بنای بدون پروانه در حوزه استفاده از اراضی مربوطه در صورتی که اصول فنی و بهداشتی و شهرسازی رعایت نشده باشد، مورد ششم تخلف احداث نکردن پارکینگ، مورد هفتم تجاوز به معابر شهر و مورد هشتم عدم استحکام بنا است.
تخلفات ساختمانی در نواحی شهری بدون داشتن یا نداشتن پروانه ساختمانی به پنج گروه اصلی تقسیم میشوند. اولین گروه رعایت نکردن اصول شهرسازی است که شامل عدم رعایت کاربری مصوب طرحهای توسعه شهری، عدم رعایت تراکم مصوب طرحهای توسعه شهری، حذف پارکینگ یا نامناسب بودن آن و رعایت نکردن شبکههای ارتباطی است. دومین گروه عدم رعایت اصول فنی و استحکام بنا است که شامل تخلفاتی است که باعث ناپایداری یا کاهش پایداری ساختمان میشوند و تخلفات مربوط به ایمنی ساختمان در برابر حریق است.
سومین گروه عدم رعایت اصول بهداشتی است که شامل تخلفات مربوط به تأمین نور، تهویه هوا و سرویسهای بهداشتی است. چهارمین گروه تخلف از ضوابط و مقررات منظر ساختمان است که شامل تخلفات مربوط به جنس مصالح، نمای ابنیه و ارتفاع است و پنجمین گروه نیز سایر تخلفات است که به عنوان نمونه میتوان به تخلفات مربوط به استفاده نامناسب از فضای ساختمان، تخلفات مربوط به پیشآمدگی و تخلفات مربوط به مدت اتمام بنا اشاره کرد.
راهکارهای جلوگیری از تخلفات ساختمانی
برای کاهش این نوع از تخلفات میتوان دو نوع سیاستگذاری انجام داد، یکی در راستای کاهش زمینههای بروز تخلف و دیگری اقدامات جدی در مواجهه با تخلف؛ برای این مهم اقداماتی در حوزههای مدیریت، برنامهریزی شهری، نظارت و اجرا، قانونگذاری و آموزش قابل اجرا است که در متن اصلی گزارش به صورت مشروح آورده شده است.
برای بهبود شرایط لازم است تا وزارت راه و شهرسازی، وزارت کشور، مرکز تحقیقات راه، مسکن و شهرسازی، سازمان نظام مهندسی ساختمان، سازمان شهرداریها و دهیاریهای کشور و سازمان صدا و سیما دست به دست یکدیگر دهند تا انگیزههای تخلف را کاهش دهند و آموزش و اطلاع رسانی عمومی درباره لزوم رعایت قوانین داشته باشند.
به منظور جلوگیری و کنترل تخلفات ساخت و ساز لازم است تا دستگاههای متولی با مشارکت مردم به طور جدی اقدام کنند، بنابراین سازمان نظام مهندسی ساختمان و شهرداریها باید در زمینه کنترل قوانین دقت بیشتری داشته باشند، همچنین قوه قضائیه و ناجا در اجرای طرحهای مصوب شهری و روستایی و جلوگیری از فساد اداری و برخورد با متخلفین اقدامات لازم را انجام دهند. به علاوه لازم است تا شهرداریها وابستگی کمتری به درآمد ناشی از تخلفات داشته باشند و به سراغ درآمدهای پایدار بروند و وزارت کشور نظارت کافی بر این موضوع داشته باشد که صدور احکام تخریب و احداث بنا با کمترین بخشودگی به جریمه و یا بدون جریمه مالی و تنها با اجرای حکم اتفاق بیفتد.
در این گزارش جعبه ابزاری برای تحلیل، طبقهبندی، پیشبینی آثار و تبعات و نحوه برخورد با تخلف پیشنهاد شده است که میتواند سیاستگذاران و افراد ذی ربط را راهنمایی کند. هدف از آن جلوگیری و پیشگیری از تخلف با شناسایی به موقع آن، پیشرفت در ساختوسازها و عملیات ساختمانی با ارائه اطلاعات کافی و مناسب، معرفی ابزاری برای تصمیمگیری صحیح در حوزه تخلفات ساختمانی و برطرف کردن نقاط ضعف و خلاءهای قانونی و تنظیم کردن مجدد قوانین و دستورالعملها است که به صورت زیر است:




نظر شما